发布时间:2026-04-02编辑:国产MOS管厂家浏览:0次
做电路的人大多都有过这种瞬间:板子一上电,某个传感器模块“啪”一下掉线,或者电源电压明明在,却像被什么东西“拽”了一把,系统启动变得不稳定。
很多时候,问题不在主电源,而在“电源怎么被打开”这一步——你到底是用继电器硬切,还是用MOS管去做更轻、更快、更可控的电源开关?以及,能不能让它别那么“猛”,用缓启动把冲击电流压下去?
这篇就围绕一个最常见的需求展开:用单片机输出高、低电平,去控制传感器电源的通断,并把mos管方案从原理讲到实现,再补上缓启动这个经常被忽略、却很救命的细节。
先把需求说清:我们到底想实现什么
设计要求很简单:单片机输出高、低电平,控制传感器电源的通断。
听起来只是“开”和“关”,但真正落到电路上,会牵出一串工程选择:开关速度、寿命、体积、隔离性、承受电流电压的能力、是否需要持续控制信号、电路复杂度……这些都会影响你最后选的是继电器还是mos管。
继电器方案 vs MOS管方案:不是谁更强,而是谁更适合
继电器和MOS管都能控制电源通断,但它们的优缺点非常清晰,选型要看场景。
继电器更像“结实耐造的总闸”:
优点
可以承受较高电流和电压,适用于大功率电路
隔离性好,能有效隔离控制信号和被控电路
断电状态下可保持状态,不需要持续控制信号
缺点
机械结构有运动部件,受振动冲击影响更明显,寿命相对短
响应速度慢,不适合高速开关
体积大,占空间
MOS管更像“电子化的高速开关”:
优点
无机械运动部件,寿命长,抗振动冲击能力强
响应速度快,适合高速开关应用
体积小,占用空间少
缺点
电流电压承受能力相对继电器低,更适合小功率电路
控制信号需要持续施加,否则会失去导通状态
隔离性较差,往往需要额外隔离电路来实现信号隔离
所以结论不是“继电器落伍、MOS管先进”,而是:
大功率、隔离要求高:继电器更稳妥
小功率、需要快速开关、体积要小:MOS管更合适
这也解释了为什么在“单片机控制传感器供电”这类场景里,MOS管方案往往更常见:它的速度、体积、寿命这些优势,正好踩在需求点上。
MOS管控制电源通断:先搞懂N-MOS与P-MOS的“位置感”
在电源开关设计里,一个绕不开的选择是:你用N-MOS还是P-MOS?高端开关还是低端开关?
参考仿真设计里给出了很关键的判断方式:
N-MOS:箭头向内;导通条件是 Vgs 大于一定值就导通
适合源极接地的情况(低端驱动)
P-MOS:箭头线外;导通条件是 Vgs 小于一定值就导通
适合源极接 Vcc 的情况(高端驱动)
你可以把它理解成一句“位置口诀”:
你想在“地线那边”去切断电流(低端切换),N-MOS更顺手
你想在“电源那边”去切断电流(高端切换),P-MOS更顺手
而在很多模块供电控制里,更常见的是“高端断电”——也就是把电源正端断开,让负载彻底没电,这时P-MOS就经常被拿来做主开关器件。

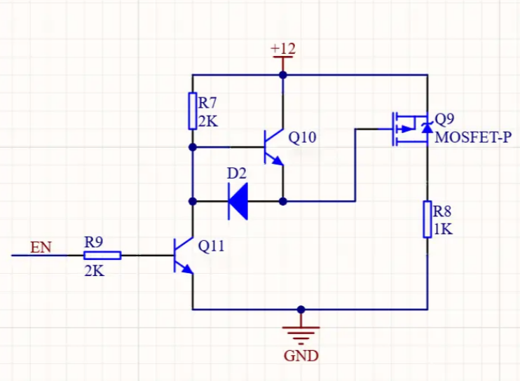
一个可落地的思路:用三极管做电平转换 + PMOS做电源开关
在“如何通过MOS管控制电源通断以及缓启动”的方案里,电路核心由两部分组成:
一个NPN三极管:主要做电平转换
一个功率PMOS:作为高端电源开关
逻辑关系很清晰:
MOS管左边是输入电压,右边是输出电压
当三极管输入为低电平时:
三极管截止
MOS管栅极为高电平
MOS管截止
电源输出关断
当三极管输入为高电平时:
三极管导通
PMOS栅极为低电平
MOS管导通
电源输出开启
这套思路的工程意义在于:单片机只需要给三极管一个逻辑控制,剩下的“让PMOS栅极该高就高、该低就低”,由三极管去完成,控制链条更稳定、更可控。
仿真视角再确认一次:控制脚的高低,输出就该有明确结果
参考材料里的仿真电路测试结果,把“开关行为”验证得很直观:
控制脚为低电平:
M5(n-mos)截止
M6(p-mos)截止
输出为 0V
控制脚为高电平:
M5(n-mos)导通
M6(p-mos)导通
输出接近电源电压 10V
并且给出了控制电平与输出的对应关系:
控制脚为高电平 3.3V 时,电源输出接近输入电源 10V
控制脚为低电平 0V 时,电源输出为 0V
这类结果非常重要,因为它回答了工程上最现实的一句话:
“我的单片机只有3.3V控制电平,这个电源开关到底能不能把10V电源干净利落地打开?”
仿真结论是:可以做到高电平开启、低电平关断,而且输出能接近输入电源。
为什么要加缓启动:不是为了“更优雅”,而是为了“不出事”
很多电源控制电路在纸面上都没问题,真正出问题的是开机瞬间。
参考材料提到一个常见原因:负载存在大电容。电源如果上得太陡,瞬间电流会很大,很容易损坏器件。
这句话的潜台词就是:你看到的是“电压一下子拉起来”,器件承受的是“电容瞬间充电形成的冲击电流”。
所以缓启动并不是可有可无的锦上添花,而是很多电路能否稳定量产的关键细节。
缓启动怎么实现:在原电路上加一个电阻和电容
实现方法非常朴素:在上述MOS管控制电源通断电路上,加一个电阻和电容,就能达到缓启动目的。
参考材料给出的过程是:
当三极管输入由 0 变为 1 时,电容通过电阻放电,栅极电压从 VCC 慢慢变为 0,输出电压也就变得很缓慢。
这段描述点出了缓启动的本质:
不是“让负载慢慢工作”,而是“让MOS管的栅极变化变慢”,从而让输出的上升沿变缓,电容充电过程被拉长,冲击电流下降。
如果你做过现场排查,会发现很多“偶现死机、偶现重启、偶现模块上电失败”,最后都不是软件问题,而是上电瞬间的电流冲击把供电拉出了坑。
缓启动解决的,就是这个坑。
把它串起来:一套更工程化的电源控制思路
回到一开始的目标:单片机控制传感器电源通断。
你可以用继电器,也可以用MOS管。真正决定你方案成熟度的,是你是否把这些关键点想清楚:
你是更需要大功率与隔离,还是更需要速度、寿命与体积?
你要高端驱动还是低端驱动?N-MOS还是P-MOS?
单片机的控制电平能否让你的电源端“开得干净、关得彻底”?
负载有没有大电容?上电瞬间冲击电流会不会把器件拖垮?是否需要缓启动?
当你把这些问题一层层回答完,你的电源开关电路就不再只是“能亮”,而是“好用、稳定、可复用”。
最后留个讨论点:你更常用哪种开关方式?
同样是“控制电源通断”,有人坚持继电器的隔离与可靠,有人更喜欢MOS管的快速与小型化。你在项目里更常用哪种?以及你有没有遇到过因为上电太快导致的奇怪故障,后来靠缓启动救回来的经历?
上一篇:mos管输出电流小发热
下一篇:没有了
二维码扫一扫
诺芯盛备案号:粤ICP备2022029173号-4 热销型号:ASDM30C16E-R ASDM3010S-R APM20G02LI AGM311MN
